Vi anbefaler at du alltid bruker siste versjon av nettleseren din.

Nye Aker og Nye Rikshospitalet

Prosjektorganisasjonen

Helse Sør-Øst RHF har etablert en programledelse for å styre utbyggingsprosjektene i Oslo. Programledelsen med ressurser fra Sykehusbygg HF ivaretar prosjektstyringen for prosjektene som inngår i videreutviklingen av nye Oslo universitetssykehus HF. Programdirektør Dag Bøhler leder programmet, med ansvar for samordning av prosjektene og rapportering til eier. 

Hvert prosjekt har egen prosjektorganisasjon ledet av en prosjektdirektører. 
 
Prosjektene ved programdirektøren og prosjektdirektøren har ansvar for å levere prosjektet i henhold til prosjektmandatet, forprosjektrapporten og andre dokumenter omtalt i mandatet. Alle saker i prosjektet som har konsekvenser for fremdrift, kostnader og kvalitet, skal legges frem for styringsgruppen for beslutning. Prosjektet har ansvaret for å legge frem konsekvenser og forslag til løsninger for styringsgruppen der det er målkonflikter.
 

​​​Eierstyringen av prosjektene ivaretas gjennom en felles styringsgruppe for begge prosjektene. Administrerende direktør i Helse Sør-Øst RHF leder styringsgruppen.
​​​​

Styringsgruppens hovedansvar er å følge opp at prosjektets leveranser er i samsvar med bestillingen. Styringsgruppen skal også følge opp at prosjektet planlegges
og gjennomføres i henhold til forutsatte rammer. Videre skal Styringsgruppen sikre at samordningen mellom prosjekt Nye Aker og prosjekt Nye Rikshospitalet ivaretas på best mulig måte.
 
Styringsgruppen skal ha kunnskap og kontroll med prosjektutviklingen, og legge til rette for behandling av endringer i prosjektet. Det er styringsgruppens ansvar å beslutte endringer som påvirker prosjektets målsettinger basert på underlag fra prosjektet.
 
 
Gruppen består av følgende medlemmer: 
 
  • Terje Rootwelt, Helse Sør-Øst RHF (styringsgruppens leder)
  • Hanne Gaaserød, Helse Sør-Øst RHF
  • Line Alfarrustad, Helse Sør-Øst RHF
  • Ulrich Johannes Spreng, Helse Sør-Øst RHF
  • Bjørn Atle Bjørnbeth, Oslo universitetssykehus HF
  • Marianne van den Houten Andreassen, Oslo universitetssykehus HF
  • Inger Heiberg, Oslo universitetssykehus HF
  • Jan Olav Høgetveit, Oslo universitetssykehus HF
  • Hanne Tangen Nilsen, Sykehuspartner HF
  • Siri Hatlen
  • Knut Erik Nordby
  • Erik Høiskar (stedfortredende foretakstillitsvalgt Legeforeningen)
  • Svein Erik Urstrømmen (foretakstillitsvalgt Unio)
  • Else Lise Skjæret (foretakstillitvalgt Fagforbundet)
  • Vegard Andreas Jacobsen (konserntillitsvalgt Unio)
  • Per Oddvar Synnes (prosjektverneombud Oslo universitetssykehus)

Observatører:

  • Magnus Løberg, Universitetet i Oslo
  • Erna Hogrenning, brukerrepresentant
 

Prosjektorganisasjonen for Nye Aker har ansvaret for planlegging, gjennomføring og bygging av det nye sykehuset i henhold til godkjent mandat. Prosjektet ivaretar byggherreansvaret for Helse Sør-Øst RHF. 
 
Prosjektorganisasjonen ledes av Karl Otto Jansen og er organisert på følgende måte:
 
 
Diagram

Klikk her for å se hele organisasjonskartet

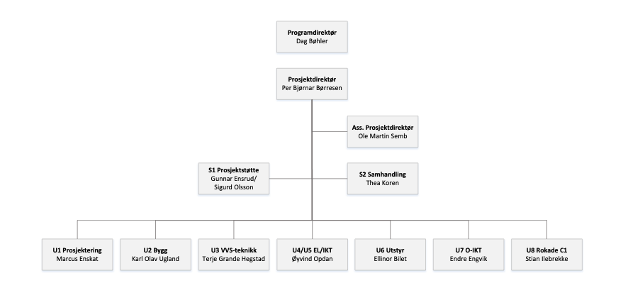
Prosjektorganisasjonen for Nye Rikshospitalet har ansvaret for planlegging, gjennomføring og bygging av det nye sykehuset i henhold til godkjent mandat. Prosjekt ivaretar byggherreansvaret for Helse Sør-Øst RHF. I tillegg har prosjekt ansvaret for Rokade C1. 
 
Prosjektorganisasjonen ledes av Per Bjørnar Børresen og er organisert på følgende måte:

 

Det er etablert en egen samhandlingsstruktur​ for å sikre et strukturert samarbeid mellom prosjektorganisasjonen og Oslo universitetssykehus HF gjennom hele prosjektfasen. Samhandlingen skjer på alle nivåer mellom prosjektorganisasjonen og Oslo universitetssykehus HF. 

Samhandlingen mellom Oslo universitetssykehus HF og prosjektet har som formål å oppnå:

  • At pasientens helsetjeneste og de ansattes arbeidsplass blir ivaretatt med funksjonsdyktige, pasientvennlige og driftsøkonomiske løsninger
  • Engasjement, forankring og eierskap hos Oslo universitetssykehus HF som grunnlag for god og vellykket organisasjonsutvikling og drift
  • Et godt arbeidsmiljø for sykehusets ansatte

Samhandlingen skal legge grunnlaget for en god overgang fra prosjekt til klinisk drift. Dette skal skje ved hjelp av strukturert og god samhandling mellom OUS og HSØ PO, og strukturerte prosesser for medvirkning og involvering. Samhandlingen skal ivareta medvirkning, involvering, koordinering og helhetstenkning på en slik måte at utvikling og muligheter mellom sykehus, klinikker og andre samarbeidspartnere (Universitetet i Oslo med flere) blir belyst og ivaretatt. Videre skal samhandlingen tilrettelegges og gjennomføres slik at vedtatte rammer for økonomi og fremdrift i prosjektene blir overholdt.

Medvirkning og involvering knyttet til utvikling av konsept og løsninger i nybyggene ivaretas i samhandlingsstrukturen. OUS har ansvar for at medvirkning og involvering fra medarbeidere, ansattes organisasjoner, vernetjeneste og brukerorganisasjoner i utviklingen av nye Oslo universitetssykehus blir ivaretatt. Medvirkning og involvering gjennomføres gjennom arbeidsprosesser, arbeidsgrupper, fagmøter og medvirkningsgrupper.

OUS har ansvar for organisasjonsutvikling og forberedelsesaktiviteter knyttet til drift av de nye byggene og medvirkning og involvering skal gjennomføres i hensiktsmessige strukturer, utviklingsprosjekter og aktiviteter. OUS har ansvar for ibruktagelse av bygg, utstyr og IKT og for å realisere gevinster i tråd med gevinstplaner vedtatt som del av godkjent forprosjekt. 

Det er etablert en samhandlingsprosedyre hvor roller, ansvar og struktur med helseforetaket og prosjektorganisasjonen i arbeidet med videreutvikling av Oslo universitetssykehus fremkommer. 



 

Sist oppdatert 20.04.2023